外来受診案内
受付・診療時間
| 受付・診療時間 | 月 | 火 | 水 | 木 | 金 | |
|---|---|---|---|---|---|---|
| 午前 | 受付- 8:30~11:30 診療- 9:00~12:30 |
〇 | 〇 | 〇 | 〇 | 〇 |
| 午後 | 受付-13:30~17:00 診療-13:30~17:30 |
〇 | 〇 | 〇 | 〇 | 〇 |
休診
土曜・日曜・祝日
初診の方へ
初めて受診される方は受付へお越しください。
- ※紹介状をお持ちの方は、受付へご提出ください。
- ※初診時に保険証のご提示がない場合は、医療費は全額自費となりますので忘れずにお持ちください。
なお、同月内に保険証をお持ちいただきますと、保険料金に変更いたします。(保険診療分に限る)

機能強化加算について
当院では以下の取組みを行っています
- 他の医療機関のお薬の処方内容を把握した上で服薬管理を行います。
- 健康診断の結果に関する相談等、健康管理に関するご相談に応じます。
必要に応じ、専門の医師・医療機関をご紹介します。
- 介護・保健・福祉サービスに関するご相談に応じます。
- 夜間・休日等の緊急時の対応方法について情報提供いたします。
※福岡県の「医療機能情報提供制度」のページで検索できます。
お薬のお受け取りについて
院外の調剤薬局に処方箋を持参し薬をお受け取りください。
受診時に必要なもの
- 健康保険証(各健康保険被保険者証・後期高齢者医療被保険者証)
- 各種公費医療受給者(身体障害者医療証・特定疾患医療受給者証・医療保護受給者証等)
- 介護保険証
- 紹介状
※お薬手帳をお持ちの場合はご一緒にご持参ください。
お支払いについて
お支払いには、各種クレジットカードもご利用いただけます。
再診の方へ
- 診察券
- 健康保険証
- 各種公費医療受給者
- 介護保険証
※お薬手帳をお持ちの場合はご一緒にご持参ください。
当院での検査について
一般検査
血液、尿、便などから身体の状態を調べます。
心電図検査
心臓の筋肉の異常、不整脈、心臓肥大などの推測ができます。
24時間心電図
ホルター心電図検査は、約24時間(1日)と長時間の心電図を記録することで、不整脈や狭心症の診断、治療効果の評価に有用です。
※当院では、超小型&軽量の装置で測定します。
肺機能検査
肺機能検査は、息を最大限吸ったり吐いたりできる量(肺活量)や息の速さ(息の通りやすさ)を測定したり、肺に取り込まれる酸素の量を測定します。
血圧脈波検査(フォルム)
血管の硬さや詰まり具合を測定し、動脈硬化の進行度を知ることができます。四肢の血圧を同時に計測します。動脈硬化はさまざまな病気の原因となるため、大切な検査となります。
聴力検査
低周波数(1000Hz)・高周波数(4000Hz)の音を聞いて頂き、聴力低下の有無を調べます。

超音波診断装置
超音波検査
- 腹部
- 主に肝臓・胆嚢・膵臓・腎臓・脾臓の異常の有無を調べます。
- 甲状腺
- 腫大や萎縮、腫瘤の有無を調べます。
- 頚動脈
- 血管壁の状態や、プラーク(コレステロールのかたまり)の有無を調べ、全身の動脈硬化症や脳梗塞への危険性の程度を調べます。
- 心臓
- 心臓の各部位の形や大きさの異常、動きの異常を診断でき、種々の心臓病の診断、重症度の評価を行います。
胸部X線検査
胸部にある臓器(主に肺・心臓・大動脈などの呼吸器・循環器)に異常がないかを調べる検査です。胸部全体にX線を照射して平面撮影し、肺に異常な影がないか、心臓の形に異常がないかを調べます。
骨密度検査
骨のもろさを測定する検査で、骨粗鬆症の進行度を調べます。

内視鏡検査装置
胃内視鏡検査
胃内視鏡検査は、大人の小指ほど太さのスコープを口から挿入して、食道、胃、十二指腸を観察します。先端に内蔵されているカメラで、画像をモニタで観察し、同時に写真を撮ります。必要に応じ、胃の粘膜の一部を採取し、組織検査(生検)をする場合もあります。
大腸内視鏡検査
大腸内視鏡検査は、先端にカメラを装着した細い管(スコープ)を肛門から挿入し大腸の内側を観察します。ポリープやがん、出血、炎症等の診断や、組織を採取し細胞を詳しく検査(生検)できます。
人間ドックについて
「こんな時どうしたら・・」「いつもと体調が違う・・」など、気になることがありましたら、すぐにご相談ください。元気に自信がある時こそ健康を育てるチャンスです。医療の力をもっともっと味方につけてください。
一人ひとりの健康にきちんと対応できる関係を大切に考え、随時受け付けております。
人間ドック料金表
検査コース
| 検査項目 | 半日ドック | 消化器検査 1日ドック | 内視鏡検査 (腹部エコー付) |
|---|---|---|---|
| 尿検査 | ● | ● | |
| 便検査 | ● | ||
| 胸部レントゲン | ● | ● | |
| 心電図 | ● | ● | |
| 骨密度 | ● | ● | |
| 血液検査 | ● | ● | |
| 頚動脈エコー | ● | ● | |
| 甲状腺エコー | ● | ● | |
| 腹部エコー | ● | ● | ● |
| 胃カメラ | ● | ● | ● |
| 大腸カメラ | ● | ● |
コース検査料金
| 半日ドック | 31,500円 |
|---|---|
| 消化器検査 1日ドック | 40,900円 |
| 内視鏡検査 (腹部エコー付) | 19,800円 |
オプション料金(コース検査への追加)
※上記検査コースの検査項目に含まれない検査を実施する場合の料金です。
| 血液脈波検査 (動脈硬化検査) | 1,050円 |
|---|---|
| 心臓の超音波検査 (心エコー) | 2,100円 |
| 肺機能検査 (スパイログラム) | 1,050円 |
| 尿素呼気テスト | 4,600円 |
| ピロリ抗体 | 1,050円 |
| 頸動脈エコー | 2,050円 |
| 甲状腺エコー | 2,050円 |
| 腹部エコー | 2,050円 |
| 腹部レントゲン | 1,550円 |
DX推進体制についてのご案内
当院は2024年6月の診療報酬改定に伴う医療DX推進体制整備について以下のとおり対応を行っております。
- オンライン請求を行っております。
- オンライン資格確認を行う体制を有しております。
- 【医科】医師が、電子資格確認を利用して取得した診療情報を、診療を行う診察室、処置室等において、閲覧又は活用できる体制を有しております。
- 【医科・歯科】電子処方箋を発行する体制については電子カルテメーカーの対応待ちです。(経過措置 2025年3月31日まで)
- 電子カルテ情報共有サービスを活用できる体制については当該サービスの対応待ちです。(経過措置 2025年9月30日まで)
- マイナンバーカードの健康保険証利用の使用について、実績を一定程度有しております。
- 医療DX推進の体制に関する事項及び質の高い診療を実施するための十分な情報を取得し、及び活用して診療を行うことについて、当該保険医療機関の見やすい場所及びウェブサイト等に掲示いたします。
診療情報を取得・活用することにより、質の高い医療の提供に努めています。
医療情報取得加算
当院では医療DXを通じた質の高い診療を目指して次のような取り組みを行っております。
正確な情報を取得・活用するためマイナ保険証の利用にご協力をお願いいたします。
- オンライン資格確認を行う体制を有しています。
- 受診歴、薬剤情報、特定健診情報その他必要な診療情報を取得・活用して診療を行います。
一般名処方加算
当院では、ジェネリック医薬品(後発医薬品)の使用促進を図るとともに、医薬品の安定供給に向けた取り組みなどを実施しています。
後発医薬品のある医薬品について、特定の商品名ではなく、医薬品の有効成分をもとにした「一般名処方」を行う場合があります。
「一般名処方」により、医薬品の供給不足が生じた場合であっても、必要な医薬品が提供しやすくなります(※)。
※「一般名処方」とは、お薬の有効成分をそのままお薬名として処方することです。これにより、供給が不安定な医薬品であっても、有効成分が同じである複数の医薬品から選択することができ、患者さんに必要な医薬品を提供しやすくなります。
明細書発行体制加算
当院では、医療の透明化や患者さんへの情報提供を積極的に推進していく観点から、領収書発行の際に、診療報酬の算定項目が分かる明細書を発行しております。
明細書には、使用した薬剤の名称や行われた検査の名称が記載されます。明細書の発行を希望されない方は、受付にてその旨お申し出ください。
訪問リハビリテーションのご案内(介護認定の方のみ)
訪問リハビリテーションはリハビリ専門職(理学療法士・作業療法士・言語聴覚士)が自宅を訪問し患者様の日常の生活環境に合わせたリハビリを行います。
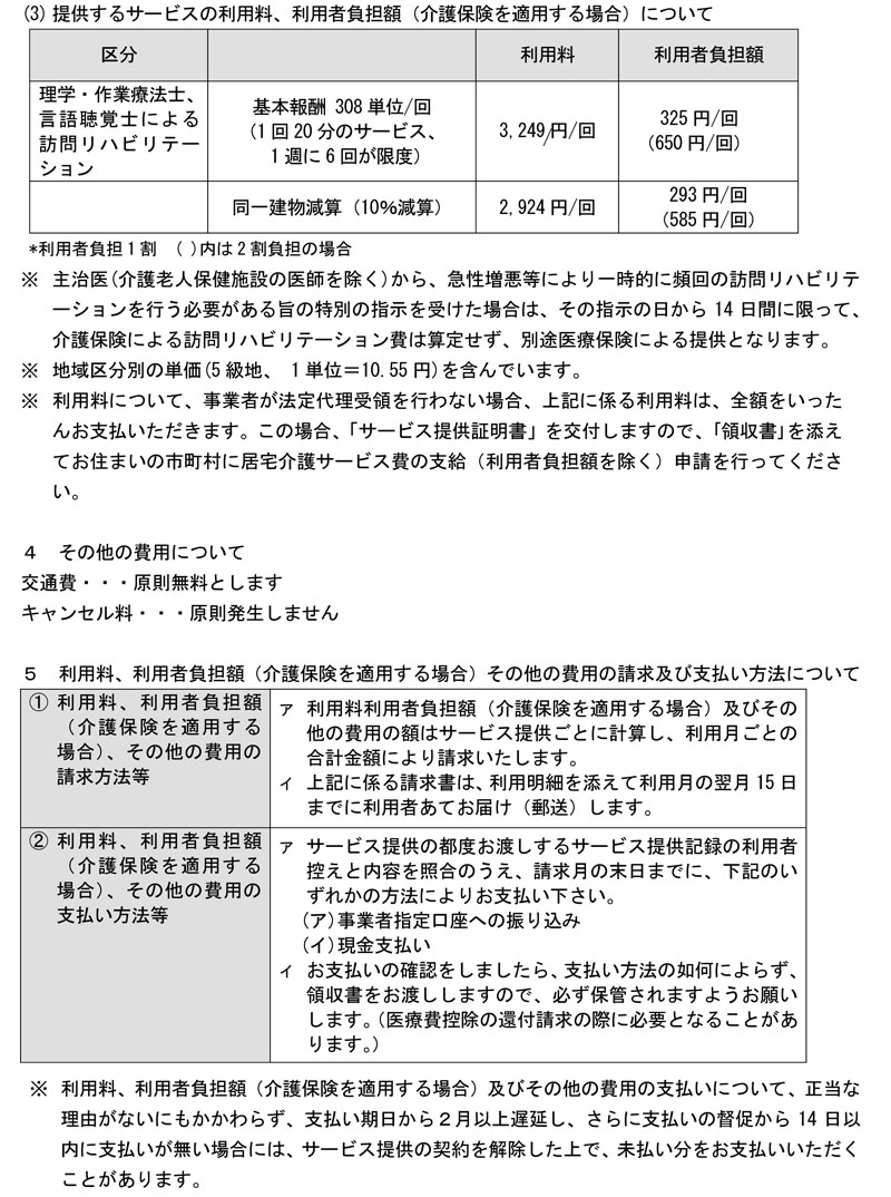
提供するサービスの利用料・利用者負担額(介護保険適用) ※1割負担の場合
| 区分 | 基本報酬 | 利用料 | 利用者負担額 |
|---|---|---|---|
| 理学療法士・作業療法士言語聴覚士による訪問リハビリテーション | 308単位 / 回 ※1回20分(週6回限度) |
3,249円 / 回 | 325円 / 回 |
| 同一建物減算(10%減算) | 2,924円 / 回 | 293円 / 回 |
- ※主治医(介護老人保健施設の医師を除く)から、急性増悪等により一時的に頻回の訪問リハビリテーションを行う必要がある旨の特別の指示を受けた場合は、その指示の日から14日間に限って、介護保険による訪問リハビリテーション費は算定せず、別途医療保険による提供となります。
- ※地域区分別の単価(5級地、1単位=10.55円)を含んでいます。









